№159 ГДЗ Рымкевич 10-11 класс (Физика)
Решение #1
Решение #2
Решение #3

Рассмотрим вариант решения задания из учебника Рымкевич 10-11 класс, Дрофа:
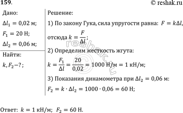
Два мальчика растягивают резиновый жгут, прикрепив к его концам динамометры. Когда жгут удлинился на 2 см, динамометры показывали силы по 20 Н каждый. Какова жесткость жгута? Каковы показания динамометров при растяжении жгута на 6 см?
*размещая тексты в комментариях ниже, вы автоматически соглашаетесь с пользовательским соглашением