Упр.55 ГДЗ Ладыженская 9 класс (Русский язык)

Решение #1

Изображение 55. Диктант. Прочитайте текст. Какие типы предложений использовал писатель для создания картины природы и выражения своего отношения к ней? Запишите текст под диктовку....

Рассмотрим вариант решения задания из учебника Ладыженская, Тростенцова 9 класс, Просвещение:
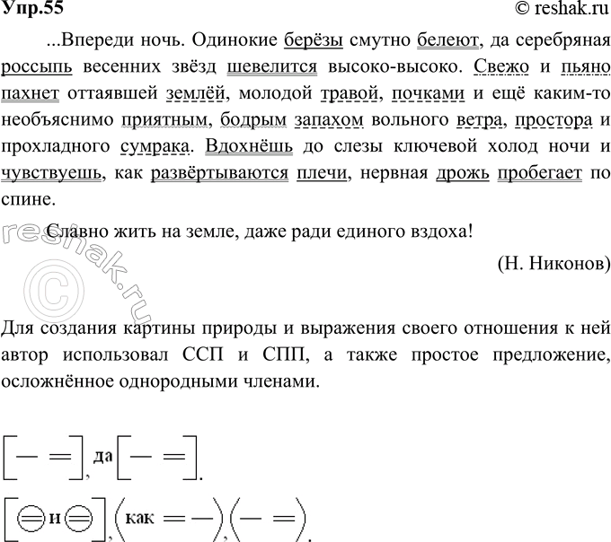
55. Диктант. Прочитайте текст. Какие типы предложений использовал писатель для создания картины природы и выражения своего отношения к ней? Запишите текст под диктовку. Начертите схемы сложных предложений. Подчеркните однородные члены.
...Впереди ночь. Одинокие берёзы смутно белеют, да серебряная россыпь весенних звёзд шевелится высоко-высоко. Свежо и пьяно пахнет оттаявшей землёй, молодой травой, почками и ещё каким-то необъяснимо приятным, бодрым запахом вольного ветра, простора и прохладного сумрака. Вдохнёшь до слезы ключевой холод ночи и чувствуешь, как развёртываются плечи, нервная дрожь пробегает по спине.
Славно жить на земле, даже ради единого вздоха!
(Н. Никонов)
Для создания картины природы и выражения своего отношения к ней автор использовал ССП и СПП, а также простое предложение, осложнённое однородными членами.
*Цитирирование задания со ссылкой на учебник производится исключительно в учебных целях для лучшего понимания разбора решения задания.
*размещая тексты в комментариях ниже, вы автоматически соглашаетесь с пользовательским соглашением