Упр.58 ГДЗ Ладыженская 9 класс (Русский язык)

Решение #1

Изображение 58. Прочитайте отрывок. Что произвело впечатление на героя в картине зимнего леса? Какова основная мысль текста? Запишите сложные предложения, подчеркните в них...

Решение #2

Изображение 58. Прочитайте отрывок. Что произвело впечатление на героя в картине зимнего леса? Какова основная мысль текста? Запишите сложные предложения, подчеркните в них...

Рассмотрим вариант решения задания из учебника Ладыженская, Тростенцова 9 класс, Просвещение:
58. Прочитайте отрывок. Что произвело впечатление на героя в картине зимнего леса? Какова основная мысль текста? Запишите сложные предложения, подчеркните в них грамматические основы, определите тип сложного предложения. Охарактеризуйте графически интонацию сложных предложений.
Бабанов посмотрел вокруг и ахнул, словно впервые увидел, каким прекрасным может быть лес... Слева от тропинки стояли молодые с зеленоватой корой осины и корявые дубки, не сбросившие с себя сухих оранжевых, запорошенных теперь снегом листьев. Справа высокие, массивные, в шапках снега сосны. От них на тропе прозрачные синие тени. Под тяжестью снега ветки опустились вниз, и нет-нет то там, то в другом месте упадёт, пылью стечёт и рассыплется большой снежный навес. Ветки покачнутся, поднимутся выше, обнажатся, станут видны зелёные иглы, а внизу, у подножий, нетронутый наст пойдёт рябью1. В тишине стучит дятел; вот он прошумел крыльями, перелетая на другое дерево. В небе чертит белую линию самолёт. Эти звуки не мешают, в лесу от этого кажется ещё тише.
(П. Федоренко)
Вариант ответа 1
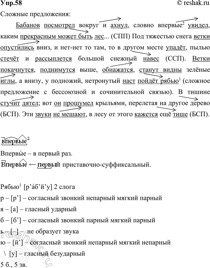
Сложные предложения:
Бабанов посмотрел вокруг и ахнул, словно впервые2 увидел, каким прекрасным может быть лес... (СПП) Под тяжестью снега ветки опустились вниз, и нет-нет то там, то в другом месте упадёт, пылью стечёт и рассыплется большой снежный навес (ССП). Ветки покачнутся, поднимутся выше, обнажатся, станут видны зелёные иглы, а внизу, у подножий, нетронутый наст пойдёт рябью1 (сложное предложение с бессоюзной и сочинительной связью). В тишине стучит дятел; вот он прошумел крыльями, перелетая на другое дерево (БСП). Эти звуки не мешают, в лесу от этого кажется ещё тише (БСП).
Впервые – в первый раз.
приставочно-суффиксальный.
Рябью1 [р’аб’й’у] 2 слога
р – [р’] – согласный звонкий непарный мягкий парный
я – [а] – гласный ударный
б – [б’] – согласный звонкий парный мягкий парный
ь – [–] – не образует звука
ю – [й’] – согласный звонкий непарный мягкий непарный
\ [у] – гласный безударный
5 б., 5 зв.
Вариант ответа 2
Рябью
1. Рябью - рябь-ю (2 слога).
2. Рябью - [р’аб’й’у].
3. В слове 5 букв: 2 гласных, 2 согласных и 1 буква, не обозначающая звука.
4. Звуко-буквенный анализ:
р - [р’]: согласный, звонкий непарный, сонорный, мягкий парный
я - [а]: гласный, ударный
б - [б’]: согласный, звонкий парный, мягкий парный
ь - не обозначает звука
ю - [й’]: согласный, звонкий непарный, сонорный, мягкий непарный
[у]: гласный, безударный.
5. В слове 5 звуков: 2 гласных и 3 согласных. Буква ь не обозначает звука. Йотированная гласная ю после мягкого знака обозначает два звука: [й’] и [у].
*Цитирирование задания со ссылкой на учебник производится исключительно в учебных целях для лучшего понимания разбора решения задания.
*размещая тексты в комментариях ниже, вы автоматически соглашаетесь с пользовательским соглашением