Упр.809 ГДЗ Алимов 10-11 класс (Алгебра)
Решение #1
Решение #2

Рассмотрим вариант решения задания из учебника Алимов, Колягин, Ткачёва 11 класс, Просвещение:
809 Найти значения х, при которых значение производной функции f (х) равно 0, если:
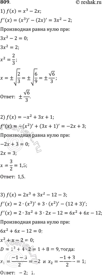
1) f (х) = х3 - 2х;
2) f (х) = -х2 + Зх + 1;
3) f (х) = 2х3 + Зх2 - 12х - 3;
4) f (х) = х3 + 2х2 - 7х + 1;
5) f(x) = Зх4 - 4х3 - 12х2;
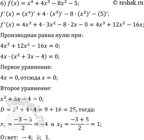
6) f (х) = х4 + 4х3 - 8х2 — 5.
*размещая тексты в комментариях ниже, вы автоматически соглашаетесь с пользовательским соглашением