Упр.898 ГДЗ Алимов 10-11 класс (Алгебра)
Решение #1
Решение #2

Рассмотрим вариант решения задания из учебника Алимов, Колягин, Ткачёва 11 класс, Просвещение:
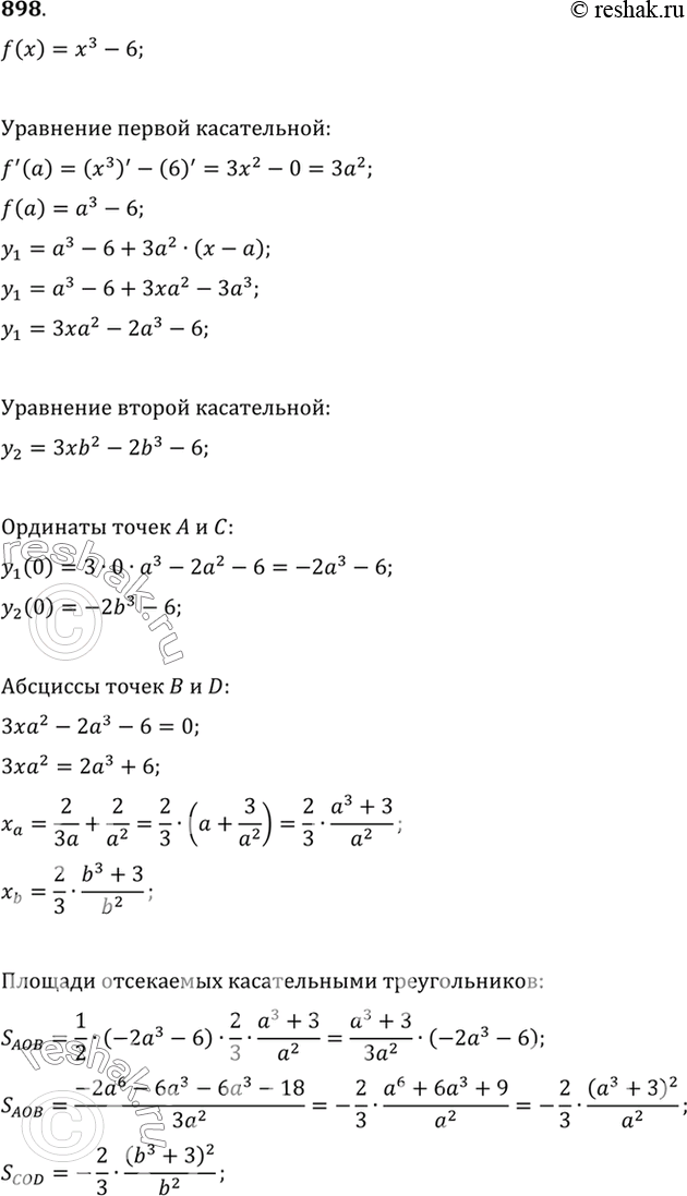
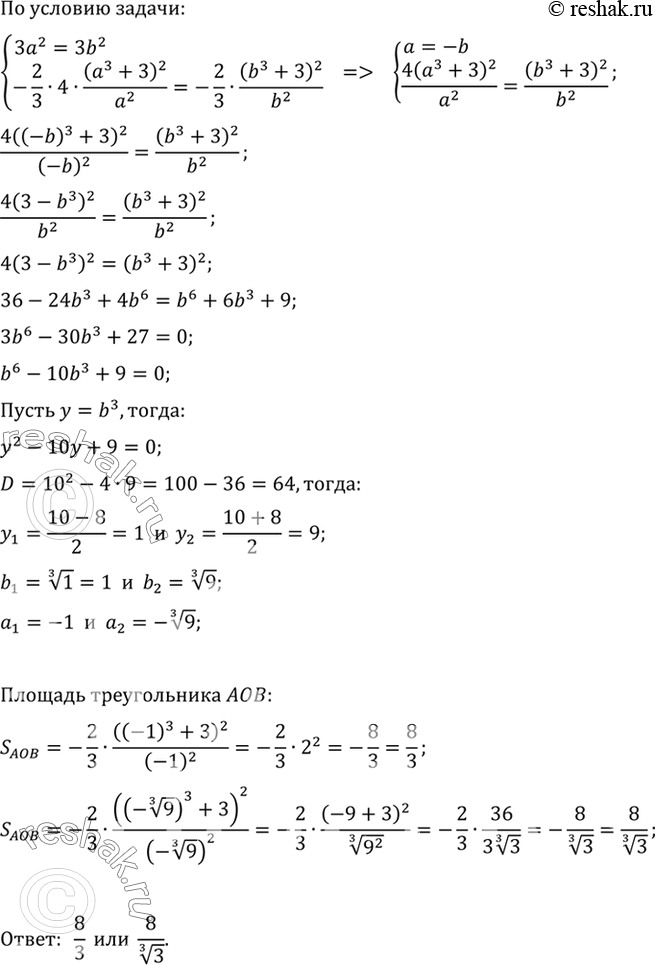
898 Две параллельные касательные к графику функции у = х3 - 6 пересекают оси координат: одна — в точках А и В, другая — в точках С и D. Найти площадь треугольника АОВ, если она в 4 раза меньше площади треугольника COD.
*размещая тексты в комментариях ниже, вы автоматически соглашаетесь с пользовательским соглашением