Упр.913 ГДЗ Алимов 10-11 класс (Алгебра)
Решение #1
Решение #2

Рассмотрим вариант решения задания из учебника Алимов, Колягин, Ткачёва 11 класс, Просвещение:
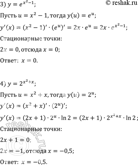
913 Найти стационарные точки функции:
1) y=(2+x2)/x;
2) y=(x2+3)/2x;
3) y= e^(x2-1);
4) y=2^(x2+x).
*размещая тексты в комментариях ниже, вы автоматически соглашаетесь с пользовательским соглашением