Упр.390 ГДЗ Макарычев Миндюк 9 класс (Алгебра)
Решение #1
Решение #2

Рассмотрим вариант решения задания из учебника Макарычев, Миндюк, Нешков 9 класс, Просвещение:
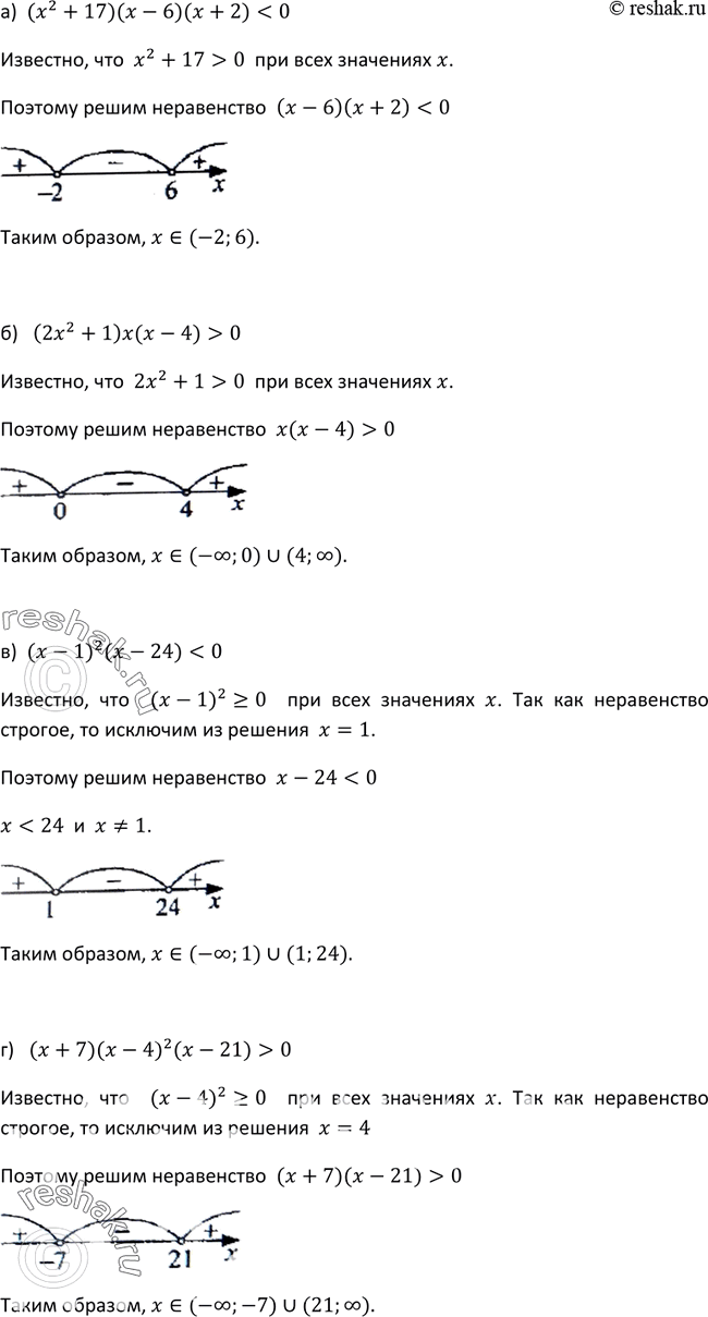
390. Решите неравенство:
а) (х2 + 17)(х - 6)(х + 2) < 0;
б) (2х2 + 1)х(х - 4) > 0;
В) (х - 1)2(x - 24) < 0;
г) (х + 7)(х - 4)2(х - 21) > 0.
*размещая тексты в комментариях ниже, вы автоматически соглашаетесь с пользовательским соглашением