Упр.404 ГДЗ Макарычев Миндюк 9 класс (Алгебра)
Решение #1
Решение #2

Рассмотрим вариант решения задания из учебника Макарычев, Миндюк, Нешков 9 класс, Просвещение:
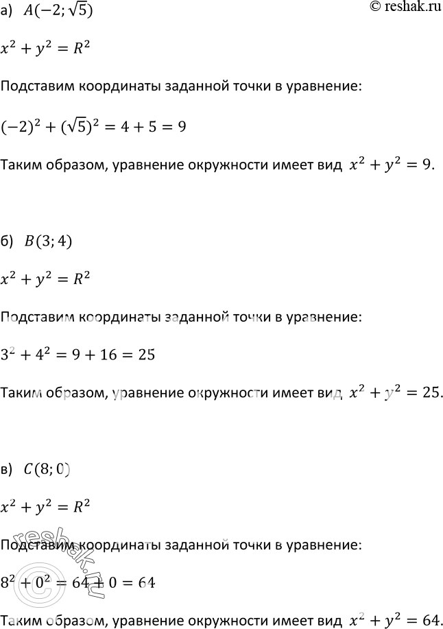
404. Запишите уравнение окружности с центром в начале координат, зная, что она проходит через точку:
а) А(-2; корень 5); б) В(3; 4); в) С(8; 0).
*размещая тексты в комментариях ниже, вы автоматически соглашаетесь с пользовательским соглашением