Упр.416 ГДЗ Макарычев Миндюк 9 класс (Алгебра)
Решение #1
Решение #2

Рассмотрим вариант решения задания из учебника Макарычев, Миндюк, Нешков 9 класс, Просвещение:
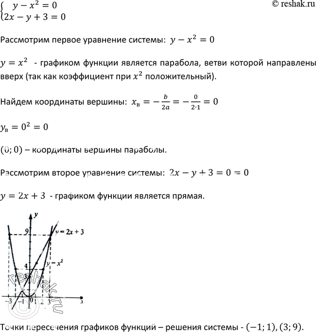
416. Решите графически систему уравнений
система
y-x2=0,
2x-y+3=0.
*размещая тексты в комментариях ниже, вы автоматически соглашаетесь с пользовательским соглашением