Упр.444 ГДЗ Макарычев Миндюк 9 класс (Алгебра)
Решение #1
Решение #2

Рассмотрим вариант решения задания из учебника Макарычев, Миндюк, Нешков 9 класс, Просвещение:
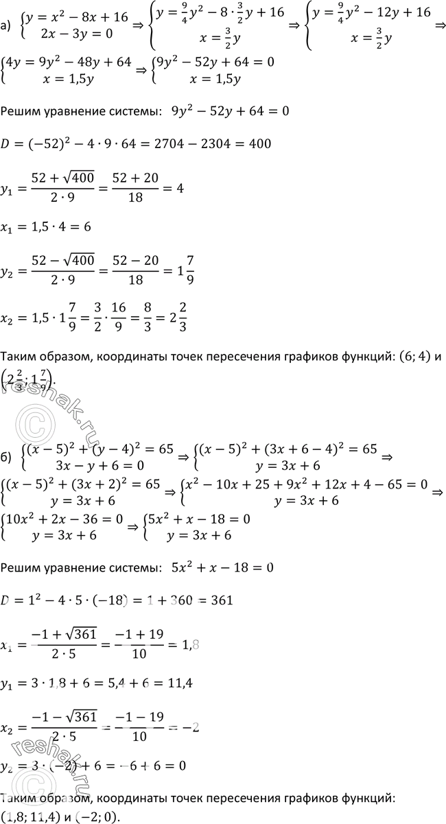
444. Не выполняя построения:
а) определите, пересекает ли парабола у = х2 - 8х + 16 прямую 2х - 3у = 0 и если да, то в каких точках;
б) найдите, в каких точках пересекаются окружность (х - 5)2 + (у - 4)2 = 65 и прямая 3х - у + 6 = 0.
*размещая тексты в комментариях ниже, вы автоматически соглашаетесь с пользовательским соглашением