Упр.458 ГДЗ Макарычев Миндюк 9 класс (Алгебра)
Решение #1
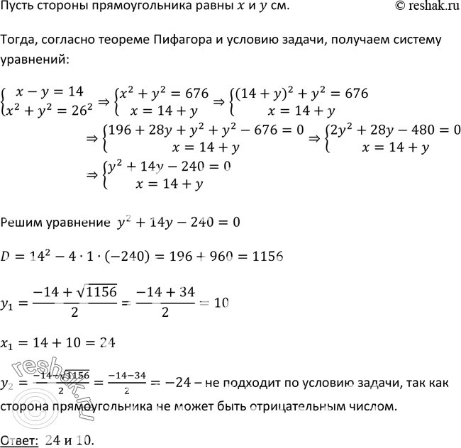
Решение #2

Рассмотрим вариант решения задания из учебника Макарычев, Миндюк, Нешков 9 класс, Просвещение:
458. Одна из сторон прямоугольника на 14 см больше другой. Найдите стороны прямоугольника, если его диагональ равна 26 см.
*размещая тексты в комментариях ниже, вы автоматически соглашаетесь с пользовательским соглашением